Som Fundació organization
Board of trustees
Board of trustees composition

President
Mr. Jordi Costa Molina

Vice president
Mr. Pere Grau Buldú

Treasurer
Mrs. Roser Galí Izard

Vocal
Mr. Carles Dalmau Ausàs

Vocal
Mr. Jordi Andreu Soriano

Vocal
Mr. Jordi Bolós Giralt

Vocal
Mrs. Silvia Garre Gui

Vocal
Mrs. Eva Ribó Fenollós

Vocal
Mrs. Anna Vives Xiol

Secretary (not trustee)
Mr. Josep Tresserras Basela
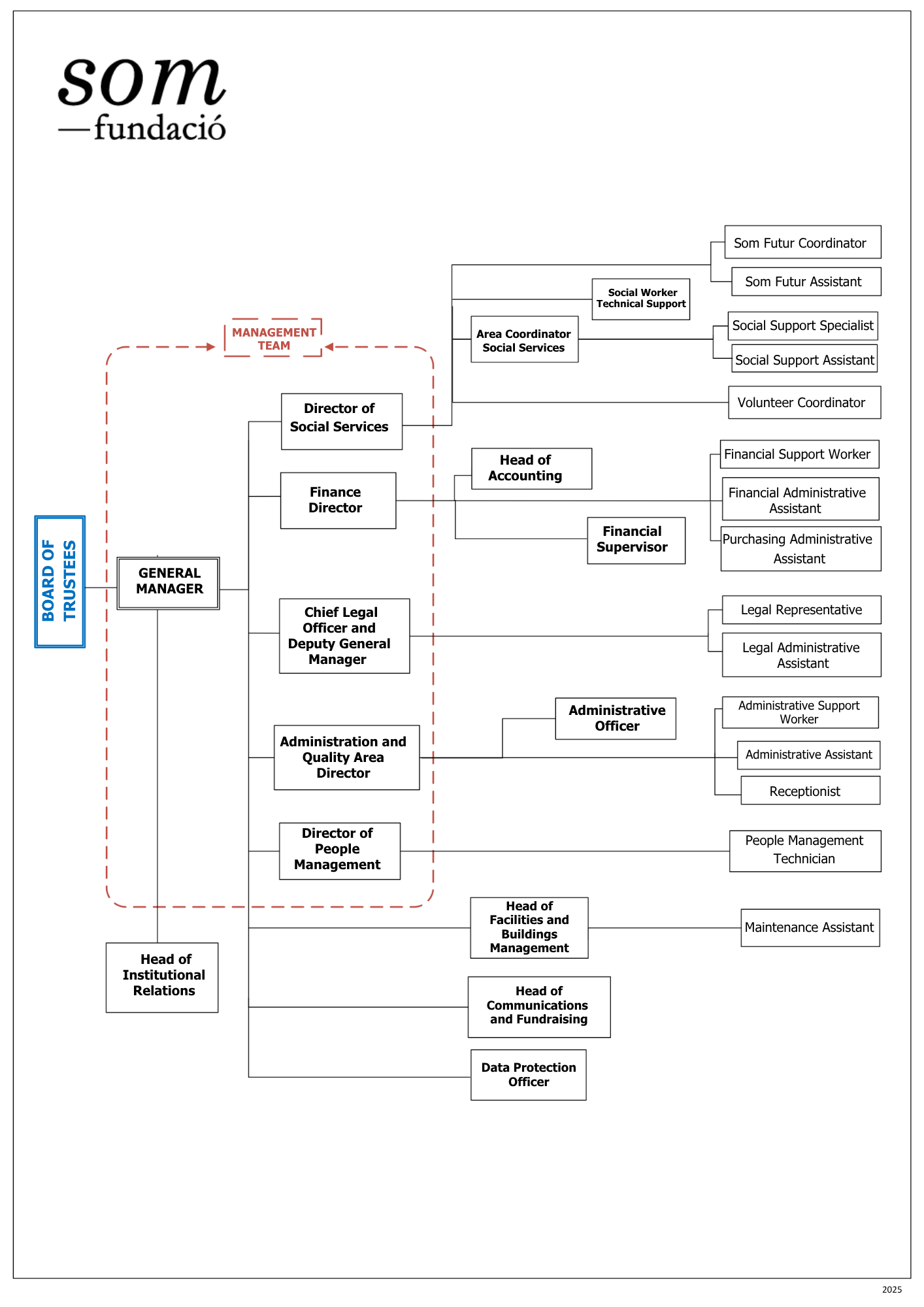
Management team
Composition of the management team:
| General Manager | Mr. Mario Cuixart Cardús He joined the team in 2025 |
| Chief Legal Officer and Deputy General Manager |
Mr. Albert Rodríguez Fernàndez He joined the team in 2007 |
| Director of People Management | Mrs. Laura Aguilera Ferrer She joined the team in 2010 |
| Administration Director | Mrs. Susana Font Torrent She joined the team in 2017 |
| Director of Social Services | Mr. Juan Manuel Martín Pila He joined the team in 2022 |
| Finance Director | Mr. Ramon Remiro García He joined the team in 2017 |






